猪粪灌进祖坟?查处!

---- 广告,也是一种资讯----
“养猪场不建化粪池,污水满山遍野流,把别人的祖坟都淹了!”,这句带着怒火的抱怨,出自四川金堂县转龙镇大桥村一位村民之口。今年3月底,当地一家养猪场因为违规储存养殖废水,导致恶臭弥漫、污水四溢,村民的井水被污染,甚至连祖坟都没能幸免。事情曝光后,当地政府迅速介入,企业被立案查处,负责人也忙着整改。咱们干养猪这行的,看到这种新闻,心里是不是也得咯噔一下?环保这根弦,真是一刻都不能松。

一、污水灌进祖坟,到底怎么回事
这事儿发生在3月31日。有热心网友拍下视频发到网上,画面里粪水直排进简易水池,到处是黑乎乎的污水,隔着屏幕都能闻到那股味儿。村民反映,这家养猪场连像样的化粪池都没有,既不过滤也不做无害化处理,直接挖了几个坑塘就把沼液往里灌。附近乡亲们受不了,有人家里的井水变味了,更让人上火的是,有村民家祖坟都被污水泡了。在农村,这是大忌,搁谁身上都接受不了。

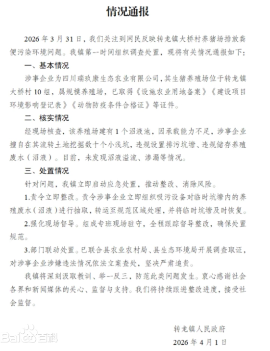
当地政府反应还算快。第二天,金堂县转龙镇人民政府就发了通报。涉事企业叫四川瑞玖康生态农业有限公司,养猪场在大桥村10组,规模不小,而且手续看着还挺全——设施农业用地备案、环评登记表、动物防疫条件合格证,一样不少。可现场一查,问题就露馅了:全厂只建了1个沼液池,容量根本不够用。企业就擅自在自己流转的土地上挖了几十个小浅坑,用来存沼液。官方通报里说“未发现沼液溢流、渗漏”,但那些临时坑塘本身就是违法的,污水早就影响了周边环境。
二、今年环保政策有多严,
咱们心里得有数
可能有朋友会说,这家企业不是有环评手续吗?怎么还出问题?手续齐全不代表万事大吉。实际上,2026年开年以来,跟咱们养猪业相关的环保政策一个比一个紧,而且很多都盯上了粪污处理这块“硬骨头”。

先说3月1日刚施行的《规模化畜禽养殖场氨气排放量核算技术指南(试行)》。这个文件虽然叫“核算”,但背后的意思是:以后环保部门要拿数据说话了。年出栏500头以上的规模场,从猪舍里的饲养环节,到粪污收集、储存、处理的全过程,都得核算氨气排放量。氨气从哪来?主要就是粪污。换句话说,你的粪污管不好,氨气就超标,数据一出来,罚款单跟着就来。
再看8月15日就要正式施行的《中华人民共和国生态环境法典》。这是国家层面的基本法律,把畜禽养殖污染防治的规矩定到了最高层级。以前可能有些地方执行起来手松,现在不一样了,最高罚款200万,而且不是光罚钱了事,严重的话直接关停、吊销许可。今年年初全国生态环境保护工作会议上,生态环境部也明确说了,要“推动解决群众反映强烈的畜禽养殖污染”。反映强烈的是谁?就是咱们养猪场周边的村民。他们一投诉,环保部门就出动,而且现在流行“零点行动”“雨夜检查”,专挑你觉得不会查的时候来。
三、粪污设施怎么建
政策紧了,咱不能光发愁,该干的活还得干。其实粪污处理不是什么高科技,关键是舍得投入、按规矩来。很多同行已经摸索出一套比较成熟的做法,业内叫“两分三池一棚一塘”。
“两分”就是雨污分离和固液分离。雨水管和污水管分开走,别让雨水冲进粪污池里增加处理量;猪粪和尿液先分开,固体部分好处理,液体部分进沼气池。“三池”是沼气前处理池、沼气池、沼液储存池。前处理池用来沉淀杂质,沼气池发酵产气(沼气还能自己用),沼液储存池则把发酵后的肥水存起来,等农用时还田。“一棚”是干粪堆积棚,要有顶有墙,防雨防渗;“一塘”是氧化塘,用来进一步净化沼液,也可以种上水生植物,既能处理污水又能当景观。
容积标准也有个大概的参考:按10头猪配1立方米来建干粪堆积棚;沼气池和沼液储存池,都按5头猪配1立方米。年出栏1000头的场,沼气池和沼液池各建200立方米左右,基本够用。当然,这只是一个起步参考,具体还要看你有没有足够的消纳土地。一般来说,一头猪的粪污需要至少0.5亩土地来消纳沼液。如果地不够,要么少养点,要么上深度处理设备,比如固液分离机+曝气池+人工湿地。
四、别等闹出大事才说“已整改到位”
回到金堂这个事儿。4月3日,涉事企业的负责人张先生对记者说:“我现在就在山上,已经整改到位了。”至于当初为什么不建化粪池、为什么擅自挖坑,他表示不方便告知。咱们也能猜到,无非是想省点钱、省点事。可结果呢?被立案查处、被媒体曝光、被村民指着鼻子骂,最后还得花更多钱去整改、去恢复。这笔账怎么算都不划算。
其实,环保不是给谁看的,是给自己用的。粪污处理好了,沼气能烧火做饭,沼液能肥田,干粪能卖钱或者做有机肥。周边村民没意见,环保部门来检查也硬气。咱们养猪人辛辛苦苦,图的是个安稳长久。别因为一时的侥幸,让粪水灌了别人祖坟,最后砸了自己的饭碗。政策越来越严,监督越来越密,咱们能做的,就是把该建的池子建起来,该走的流程走好。踏踏实实养猪,干干净净排污,这行当才能干得下去,也干得长久。
农兜小程序
⇩⇩⇩
如在小程序使用中有任何建议和反馈,欢迎后台留言。
期待与您面对面地交流!
往期回顾
农兜&猪兜旗下所有平台转载的文章均已注明来源。对于猪兜原创文章,其他平台在转载时务必注明出处。特别说明的是,未经允许,禁止对猪兜特别说明的文章进行转载。感谢您的支持与配合;我们刊登的所有文章仅供养猪人参考学习,如有不妥之处,请及时联系我们,同时请添加官方微信号:smil13121487481

{{item.content}}